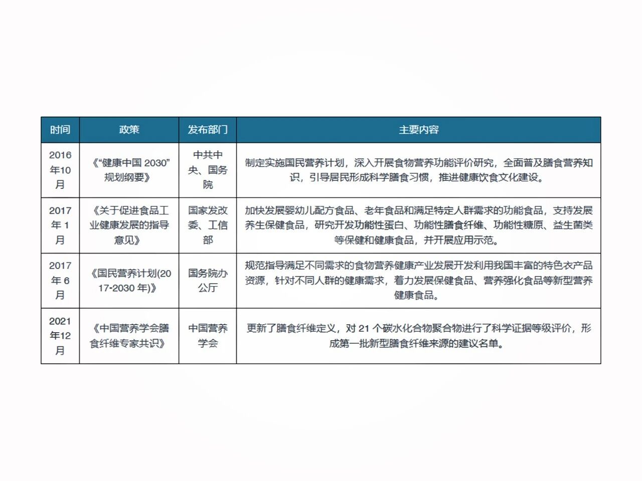
当“精准营养”成为健康消费的新主线,一场由科学共识驱动、政策引导加速、市场需求牵引的膳食纤维产品创新升级正在全球加速展开。
01
科学共识:“必须营养素”
2026年1月20日,国际食品顶级期刊《Nature Food》(Q1,中科院1区Top,IF=21.9)发表题为《Dietary fibre as an essential nutrient》的重磅评论文章,明确提出:膳食纤维应被正式认定为“必需营养素”[1]。

“必需营养素”
是指人体无法自行合成或合成量远不足以满足生理需求,必须通过膳食摄入;其对维持关键生理功能不可或缺,缺乏时会导致特征性健康问题,且在补充后症状可逆[1]。
尽管世界卫生组织(WHO)早在1991年日内瓦会议上就建议将膳食纤维列为继蛋白质、脂肪、碳水化合物、水、矿物质和维生素之后的“第七大营养元素”。但它至今未仍未被纳入国际公认的“必需营养素”范畴,导致其在临床指南、公共政策及食品工业中长期处于边缘地位。

图:2023中国膳食补充剂行业报告
文章指出,来自流行病学、胃肠病学、内分泌学及肠道微生物组研究的海量证据已充分证明:膳食纤维在调节血糖与血脂、抑制脂肪吸收、促进肠道蠕动等方面发挥重要作用,并有助于降低心脑血管疾病、2型糖尿病和结直肠癌等慢性疾病的风险[1]。《Nature Food》此次发声的意义,正在于推动膳食纤维从“可选项”转变为全民健康饮食的“必选项”。

02
中国领跑全球市场
这一科学共识正在转化为全球范围内的政策行动。在美国,膳食纤维已被列入预包装食品营养标签的强制标示项目。而在中国,多项国家级政策文件已反复指出“国民膳食纤维摄入普遍不足”的现实,并鼓励企业开发相关食品,推动“合理膳食”国家战略落地。

图:中国膳食纤维行业发展趋势研究与投资
在政策与消费意识的双重驱动下,中国膳食纤维市场正进入高速增长快车道。
2023年,中国膳食纤维销量占全球总量的32.25%,超越北美(30.43%)和欧洲(18.39%),跃居全球第一大消费市场[2];
同年实现销售收入1.29亿美元,同比增长10.45%,预计2030年将增至3.07亿美元,年复合增长率高达13.95%,增速领跑全球[2]。

图:中国膳食纤维行业发展趋势研究与投资
这意味着,中国不仅是当前最大的市场,更是未来增长的核心引擎。市场的繁荣背后是多元消费场景的持续渗透。
2023年,膳食纤维在保健品(32%)、饮料(19%)、乳制品(16%)、面粉制品(15%)四大领域应用占比持续提升[2]。
其中保健品领域增速最快(2024–2030年CAGR预计11%),已成为产业升级的关键赛道[2]。

图:中国膳食纤维行业发展趋势研究与投资
体重管理、肠道健康、控糖等核心诉求正推动膳食纤维向更丰富的产品形态演进。
03
主流产品与现存挑战
目前,我国膳食补充剂产品中的膳食纤维成分已形成两大主流方向:
传统膳食纤维
可溶性纤维:
如聚葡萄糖、抗性糊精等,具备良好水溶性和低升糖特性,广泛应用于控糖食品、代餐及体重管理产品;
不可溶性纤维:
如小麦/燕麦纤维、柑橘纤维、白芸豆纤维等,强调天然来源与物理促排作用,主打肠道清洁与饱腹感,契合“轻断食”“高纤饮食”等新兴生活方式。
益生元类膳食纤维
以低聚果糖(FOS)、低聚半乳糖(GOS)、低聚异麦芽糖(IMO)和菊粉等成分为代表,兼具膳食纤维与益生元双重功能,不仅能双向调节便秘与腹泻,还能支持免疫与肠道健康。
在高端婴幼儿配方奶粉、功能性营养品及老年健康产品中备受青睐,被视为高附加值、高技术壁垒的潜力赛道。

图:艾瑞《2023中国膳食补充剂行业报告》
市场快速扩容的背后,现有产品仍面临多重挑战:效果难量化、数据支撑不足、肠道刺激频发,难以真正满足精准营养时代的消费需求。
04
科学价值突破瓶颈
诚一大健康旗下两款创新成分,为品牌破解同质化困局、迈向科学价值驱动的战略支点。
01
怡微生®多元膳食纤维
精准代谢干预
由上海交通大学前沿团队研发,通过11种谷薯与4种益生元科学复配(不可溶与可溶纤维比例2:1)。
其短链脂肪酸(尤其是丁酸)产量远高于市面常见膳食纤维,大幅提升补充效率,同时具备“靶向增进有益菌”的独特优势[4]。

怡微生®已获4项国家发明专利,突破性研究成果发表于《科学(Science)》《细胞(Cell)》《国际微生物生态学会会刊(ISME Journal)》等国际顶尖学术期刊的认证,奠定了行业技术标杆地位。

基于研发积累,怡微生®已在多领域积累扎实临床数据:
1
体重管理
3个月干预期内,平均每周减重0.35%,效果与司美格鲁肽(GLP-1RA类药物)无显著差异;
干预结束4个月后,体重反弹幅度显著低于药物组,且全程未出现胃肠道刺激等副作用[5]。

延申阅读:
2
血糖管理
在纳入802名糖尿病前期人群的研究中,首创“检测—评分—干预”全链路精准管理模型。
通过肠道菌群检测生成个体化“MFS响应评分”,实现了对膳食纤维干预效果的可预测、可量化[6]。

延申阅读:
怡微生®膳食纤维精准营养研究荣登《Nature》子刊且获国家发明专利!
3
更多研究
在儿童肥胖管理、女性多囊卵巢综合征(PCOS)等领域亦有研究积累,欢迎进一步了解。
若您对怡微生®感兴趣,并希望亲身体验其科学价值,欢迎通过公众号申领样品。
02
Fibalance®半乳甘露聚糖
温和调养型长链益生元
Fibalance®即部分水解瓜尔豆胶(PHGG),是一款高分子量(20,000 Da)可溶性膳食纤维兼益生元。
其大分子结构确保在肠道内渐进释放、缓慢发酵,有效规避小分子益生元(如菊粉、低聚果糖)常见的胀气、腹胀问题。

核心竞争优势:
国际低FODMAP认证
可帮助75%肠易激综合征(IBS)人群显著改善症状;
双向调节肠道
既能缓解便秘,又能改善腹泻,突破传统纤维单向作用的局限;
体重管理
可阻断高达30%碳水化合物引起的升糖反应,显著延长饱腹时间,抑制食欲,优于菊粉与抗性糊精[5];
温和无刺激
适用于儿童、老年人及肠道敏感人群。

若您对Fibalance®感兴趣并希望亲身体验其科学价值,欢迎通过公众号申领样品。
延申阅读:
这两款成分以“精准代谢干预”与“温和系统调养”为差异化路径,依托顶尖期刊发表、专利技术、临床验证构建起坚实的信任壁垒。在膳食纤维迈向“必需营养素”的时代拐点,诚一愿与品牌伙伴携手,共同抓住这一历史性增长机遇。
参考文献:
[1]中国膳食纤维《膳食纤维应成为“强制营养素”,这是时代的呼声!》
[2]观研天下《中国膳食纤维行业发展趋势研究与投资前景预测报告(2025-2032年)》
[3]艾瑞《2023年中国膳食补充剂行业报告》
[4]Zhao L,Zhang F, Ding X, et al. Gut bactena selecively promoted by dietany fbers aleviate type 2 diabetes.Science.2018;359(6380;151-1156. doi:10.126/science.a05774
[5]内部数据
[6]https://doi.org/10.1038/
首页